全讯600cc大白菜
学校主页
校友服务
English
首页
白菜官网
院长致辞
学院简介
学院领导
历史沿革
组织机构
联系我们
师资队伍
专职教师
兼职教师
荣休教师
行政队伍
教师招聘
人才培养
本科生
管理制度
管理通知
下载专区
本科评估
硕士研究生
管理制度
管理通知
下载专区
博士研究生
管理制度
管理通知
下载专区
博士后
管理制度
管理通知
下载专区
留学生
育人成效
MBA MPACC中心
管理制度
管理通知
下载专区
IEDP
科学研究
学术活动
研究机构
研究成果
学术出版物
制度文件
国际合作与认证
国际认证
国际会议
国(境) 外合作院校
国际合作项目
党团建设
规章制度
党建之窗
理论学习
团学工作
工会
下载专区
学生专区
教师专区
财务报账
首页
白菜官网
院长致辞
学院简介
学院领导
历史沿革
组织机构
联系我们
师资队伍
专职教师
兼职教师
荣休教师
行政队伍
教师招聘
人才培养
本科生
管理制度
管理通知
下载专区
本科评估
硕士研究生
管理制度
管理通知
下载专区
博士研究生
管理制度
管理通知
下载专区
博士后
管理制度
管理通知
下载专区
留学生
育人成效
MBA MPACC中心
管理制度
管理通知
下载专区
IEDP
科学研究
学术活动
研究机构
研究成果
学术出版物
制度文件
国际合作与认证
国际认证
国际会议
国(境) 外合作院校
国际合作项目
党团建设
规章制度
党建之窗
理论学习
团学工作
工会
下载专区
学生专区
教师专区
财务报账
通知公告
当前位置:
首页
>
通知公告
>
正文
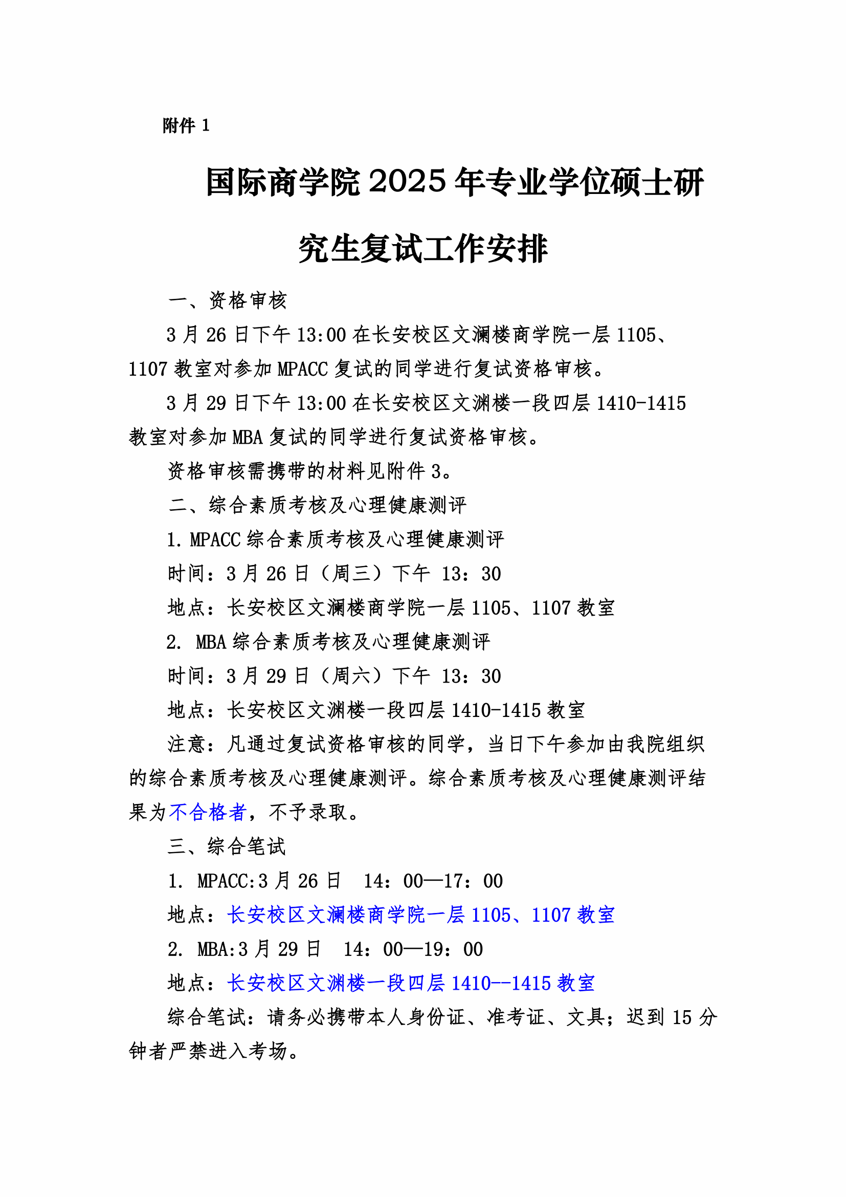
全讯600cc大白菜600cc全讯白菜网2025年专业学位硕士研究生复试录取工作方案
2025/03/20
附件【
600cc全讯白菜网2025年硕士研究生复试名单.pdf
】已下载
次
上一条:
全讯600cc大白菜600cc全讯白菜网2025年学术学位硕士研究生复试录取工作方案
下一条:
三方协议书丢失公示
/ 打印 /
/ 关闭 /
/ 返回 /
通知公告
通知公告